Бизнес
Состояние: Новое
Этот товар поможет при блэкауте
OLX Доставка
Описание
Продам плати для регулювання зарядного струму в автомобільних зарядних пристроях.
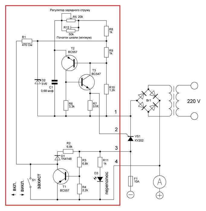
На платі зібрана схема управління силовим тірістором а також схема захисту. Тобто та частина, що обведена червоним прямокутником на схемі в оголошенні.
Плати можна використовувати, як для виготовлення зарядних пристроїв для АКБ, так і для ремонту вже наявних.
Оптимальна напруга на виході вторинної обмотки трансформатора для роботи даної схеми 18 - 22 В. Але це не критично, може і дещо відрізнятися.
Максимальний вихідний струм зарядки залежить від підключеного до плати силового тірістора. Можна використовувати тірістори до 80А. Тірістор потрібно встановлювати на радіатор.
Можу докомплектувати плату тірістором КУ202 на 10А без радіатора (+ 20 грн. до ціни), або Т10-25 на 25А (+60грн. до ціни).
Увага ! В схемі реалізований захист. Без підключеного до виходу зарядного пристрою акумулятора схема не працює і на виході немає напруги. Можна закорочувати і переполюсовувати клеми зарядного. При неправильному підключенні акумулятора засвітиться світлодіод. Якщо є потреба, то захист можна відключити, встановивши на платі перемичку. Тоді напруга на виході буде і без підключеного акумулятора, але не буде захисту від короткого замикання виходу.
Плати можна використовувати також для 24 вольтових зарядних, потрібно поміняти номінали резисторів R1 i R3. R1 1к 1Вт, R3 13к.
Розміри плати 44 мм х 33 мм.
До плат додаю схему підключення, таку як на фото в оголошенні.
Ціна вказана вже з ОЛХ доставкою.
Без ОЛХ доставки ціна 150грн.
Можу вислати наборами для самостійної пайки. В набір входить друкована плата, схема і вся комплектація крім тірістора. Набір зображений на останньому фото в оголошенні. Ціна набора 100грн. без ОЛХ доставки.
Відправлю Новою поштою, або Укрпоштою.
На платі зібрана схема управління силовим тірістором а також схема захисту. Тобто та частина, що обведена червоним прямокутником на схемі в оголошенні.
Плати можна використовувати, як для виготовлення зарядних пристроїв для АКБ, так і для ремонту вже наявних.
Оптимальна напруга на виході вторинної обмотки трансформатора для роботи даної схеми 18 - 22 В. Але це не критично, може і дещо відрізнятися.
Максимальний вихідний струм зарядки залежить від підключеного до плати силового тірістора. Можна використовувати тірістори до 80А. Тірістор потрібно встановлювати на радіатор.
Можу докомплектувати плату тірістором КУ202 на 10А без радіатора (+ 20 грн. до ціни), або Т10-25 на 25А (+60грн. до ціни).
Увага ! В схемі реалізований захист. Без підключеного до виходу зарядного пристрою акумулятора схема не працює і на виході немає напруги. Можна закорочувати і переполюсовувати клеми зарядного. При неправильному підключенні акумулятора засвітиться світлодіод. Якщо є потреба, то захист можна відключити, встановивши на платі перемичку. Тоді напруга на виході буде і без підключеного акумулятора, але не буде захисту від короткого замикання виходу.
Плати можна використовувати також для 24 вольтових зарядних, потрібно поміняти номінали резисторів R1 i R3. R1 1к 1Вт, R3 13к.
Розміри плати 44 мм х 33 мм.
До плат додаю схему підключення, таку як на фото в оголошенні.
Ціна вказана вже з ОЛХ доставкою.
Без ОЛХ доставки ціна 150грн.
Можу вислати наборами для самостійної пайки. В набір входить друкована плата, схема і вся комплектація крім тірістора. Набір зображений на останньому фото в оголошенні. Ціна набора 100грн. без ОЛХ доставки.
Відправлю Новою поштою, або Укрпоштою.
ID: 815847204
Связаться с продавцом
xxx xxx xxx
Опубликовано 06 января 2026 г.
Регулятор зарядного струму для автомобільних зарядних ( по вторинні )
175 грн.
Местоположение
Возвраты
Уверенность в каждой покупке
Вы можете бесплатно вернуть товар при получении, если он не соответствует вашим ожиданиям. Подробнее